| 文件名 | 修改时间 | 大小 | 操作 | ||
|---|---|---|---|---|---|
| .. | - | - | |||
| FrameBridge | FrameBridge | 2025-09-04 11:53 | - | ||
| common | common | 2025-09-04 11:53 | - | ||
| console | console | 2025-11-25 04:45 | - | ||
| install | install | 2025-09-04 11:53 | - | ||
| s | s | 2025-09-04 11:53 | - | ||
| static | static | 2025-09-04 11:53 | - | ||
| wailian | wailian | 2025-09-04 11:53 | - | ||
| LICENSE-MIT | LICENSE-MIT | 2025-09-04 11:53 | 1.05 KB | ||
| README.md | README.md | 2025-09-04 11:53 | 10.05 KB | ||
| index.html | index.html | 2025-09-04 11:53 | 26.29 KB |
🚀 私域引流宝
👋 私域引流宝致力于为个人、团队提供基于微信私域流量的推广、引流的效率工具。可减轻人力,有效降低资源损失、流量流失的几率。引流宝完全开源,免费,可商用、可任意二次开发。引流宝可以辅助你更好地开展营销活动推广!降低运营成本,提高工作效率,获取更多资源。
🌐 服务器推荐
免备案(香港、美国)
👉 https://www.rainyun.com/TANKING_
需备案(中国大陆)
👉 京东云:https://3.cn/2aTdZ-o4
👉 腾讯云:https://curl.qcloud.com/jjU77TKa
👉 阿里云:https://t.aliyun.com/U/wgSNSS
🌟 特色功能
- 🏷️ 群活码
- 💬 客服码
- 🔗 渠道码
- 📱 短网址
- 🛒 淘宝客中间页
- 🌍 微信外链
- 🎥 抖音卡片
- 📤 微信分享卡片
❓️ 如何下载源码?

💰 付费插件&功能&服务
-
💰liKeYun微信赞赏码支付系统: https://afdian.com/item/df9b9590a8ab11ef952152540025c377
-
💰liKeYun付费进群插件: https://afdian.com/item/ae376a2a44ff11ef9b1f52540025c377
-
💰微信外链(抖音卡片)插件: https://afdian.com/item/feeeef643d2b11ef9bf35254001e7c00
-
💰域名检测任务插件: https://afdian.com/item/6e6c8d08cb3211efb12052540025c377
-
💰私域引流宝账号有效期及用户注册兑换码功能: https://ifdian.net/item/38402d64c20b11efb0515254001e7c00
-
💰对话式落地页插件: https://afdian.com/item/4ad1f5cc7a5511f09a0d52540025c377
-
💰投诉举报单页插件: https://afdian.com/item/2776b48c307211f0b63f52540025c377
-
付费定制服务:
- 付费定制插件;
- 付费基于引流宝新增功能或修改功能;
- 付费安装部署引流宝;
- 小红书私信跳转微信卡片;
- 请联系作者微信:sansure2016(备注:定制)
-
落地页链接制作:
-
支付宝直跳链接(即未被封禁),点击不会弹出 [非官方网页] 提示;
-
QQ直跳链接(即未被封禁),点击不会跳转到 [已停止访问该网页];
-
抖音直跳链接(即未被封禁),点击不会跳转到 [继续访问] 的中转页;
抖音圆码制作
如需生成或者开通账号,可联系微信:sansure2016

🛠️ 技术栈
📅 更新日志
2.4.6版本新特性:
- UI界面大量优化
- 新增群活码并流
- 新增短网址轮询域名
- 外部跳微信抽离为插件
- 群活码、客服码、渠道码整合到活码一栏
- 渠道码新增操作系统渠道数据记录
- 新增淘宝客轮播单页
- 优化淘宝客中间页创建,抛弃接口自动解析,改为文案解析
- 群活码、客服码新增长按次数记录
- 新增页面授权,根据用户组授权页面的访问权限
- 素材管理可批量上传图片
- 往后的版本逐步移除
DbClass.php类的依赖,转换为PHP原生PDO操作 - 发布微信QQ防红防封插件(免费),下载地址:https://likeyun.lanzout.com/iNZKH345vnli
- 最近更新时间:2025-08-16
📱 公众号

⚙️ 全新安装
访问 install 目录即可进入安装流程。(建议Linux服务器,Windows服务器可能存在不兼容或者不稳定)
示例:
http://域名/install/
安装成功后请删除 /install/ 目录。
🔄 版本升级
升级步骤文档:https://viusosibp88.feishu.cn/docx/G6Nvd2WnxocKgrxNfXZcYBDJn0e
⭐️ Star History
📑 使用文档
https://docs.qq.com/doc/DREdWVGJxeFFOSFhI
即使你是小白,使用指南中也有0基础教程,按教程走就能轻松上手。
🛠️ 管理后台
管理后台路径: /console/index/
示例:
https://域名/console/index/
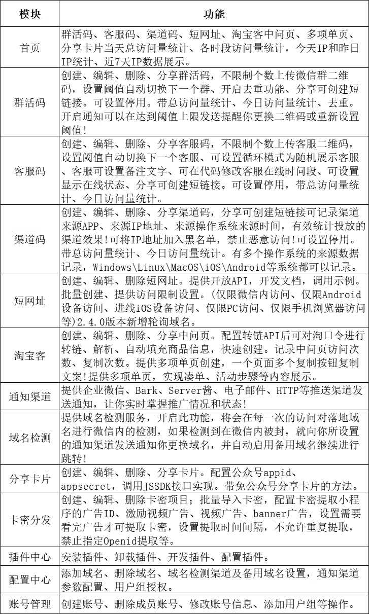
🧩 功能一览表
📸 后台截图

⏳ 域名定时检测
免费开源版不带定时域名检测,这款的配置中心自带一个域名检测任务,你可以对指定的域名创建一个域名检测任务,通过宝塔面板的定时任务实现自动检测域名是否被微信拦截、封禁的情况,检测到被封可以收到通知。

🔗 微信外链插件(可制作抖音卡片)
微信外链,全称微信外部引流链接,是用于在微信之外平台(APP)进行推广的链接,主要方便在其他平台点击这个链接就可以快速跳转至微信内打开小程序展示二维码,方便客户扫码添加微信。
功能:微信外链的功能就是制作一个可以在微信之外的其它平台跳转到微信的链接,这个链接点击后立马就可以快速跳转到微信并自动显示你的二维码给客户扫码。
微信之外的平台:小红书、知乎、微博、抖音、快手、浏览器、Bilibili等。
此为收费插件,可以进入这个页面购买(点击->登录->再次点击这个链接->购买):https://afdian.com/item/feeeef643d2b11ef9bf35254001e7c00
💸 赞赏支持
感谢对开源项目的支持!
最新赞赏记录:
| 用户昵称 | 赞赏渠道 | 赞赏金额 |
|---|---|---|
| 潜行 | 微信 | 20.00 |
| 小智 | 微信 | 88.00 |
| 青禾 | 微信 | 50.00 |
| MR、Guan | 微信 | 50.00 |
| Jason | 微信 | 16.00 |
| 不知名 | 微信 | 20.00 |
| Miro | 微信 | 20.00 |
| 马轩 | 微信 | 88.00 |
| 党老师 | 微信 | 50.00 |
| Soujer | 微信 | 188.00 |
| 长卿@奇人匠心 | 微信 | 16.80 |
| 有谱i | 微信 | 50.00 |
| 一米多一米 | 微信 | 20.00 |
| 维嘉 | 微信 | 20.00 |
| 技术老胡 | 微信 | 10.00 |
| Ikun🏀 | 微信 | 266.00 |
| 雨声好入眠 | 微信 | 10.00 |
| LinK | 微信 | 20.00 |
| 柳听风 | 微信 | 50.00 |
| LERO | 微信 | 50.00 |
| 小智 | 微信 | 88.00 |
| 侠狼¹主号 | 微信 | 10.00 |
| 小伟 | 微信 | 18.88 |
| wang | 微信 | 88.00 |
| 来到这个世界... | 微信 | 50.00 |
| 随性且随风 | 微信 | 18.80 |
| 肖荣铭 | 微信 | 20.00 |
| 李来信 | 微信 | 20.00 |
| 筱炯 | 微信 | 30.00 |
💬 交流群
目前有15个交流群,以邀请方式加入
如需进群请添加群主微信号
微信号:sansure2016

微信群日常活跃,高质量,没有广告,欢迎各位网友加入。
👨💻 作者
Name:TANKING
WeChat:sansure2016
Blog:https://segmentfault.com/u/tanking
From:Guangdong Canton
📂 旧版下载
1.3.0:https://likeyun.lanzout.com/i4doR0jhtw8b
2.0.0:https://likeyun.lanzout.com/imKAq143yfkd
2.1.0:https://likeyun.lanzout.com/iyh7l1gm5iyh
2.2.0:https://likeyun.lanzout.com/igRQG1iw53xi
2.3.0:https://likeyun.lanzout.com/iRwGW1uzuqtc
📜 开源协议
⚠️ 提醒
该软件仅适用于辅助日常工作,提高工作效率,减轻人力。请勿用于诈骗、黑灰产业,如有此类行为,后果自负。